Vistas:0 Autor:Editor del sitio Hora de publicación: 2022-11-22 Origen:Sitio
Corn Starch Project Introduction
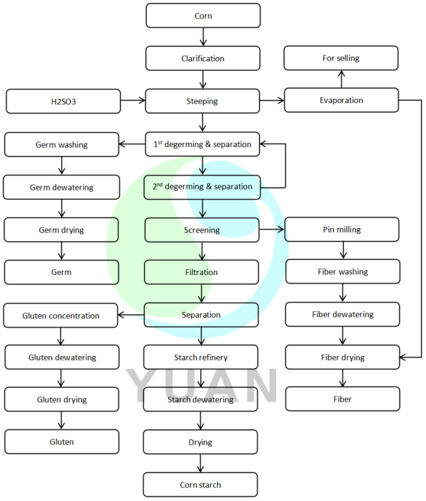
After being measured, the raw corn is dumped into the corn hopper and then transported through a conveyor and bucket elevator to the rotary sieve to eliminate impurities. It passes through two sieves to remove contaminants before going into the maize silo. Following de-ironing and measuring, the silo system's corn is inserted into the corn steeping system. Maintaining the steeping temperature and H2SO3 concentration, after a set amount of time, it can be squeezed and crushed by hand, resulting in the complete extrusion of the germ and the production of certified steeped corn. Into the first degerm mill, the steeped, wet maize passes via the stone remover. Four to six cloves of corn are split apart. Corn that has been broken enters the second degerm mill after the first germ cyclone separation. The maize is divided into 10–12 cloves before going to the second germ cyclone to be separated. The separated slurry is diluted before passing through the pres. arc screen. When it reaches the starch separation section, the coarse starch milk that was separated by the pin mill is combined with the coarse starch milk that was under the screen. the top of the pre. To optimise the free starch associated with the fibre, an arc screen is fed into a pin mill for fine grinding. Following pin mill grinding, the slurry is placed in the fibre washing tank for countercurrent washing with six stages of pres. screen with an arc. Under the screen, the coarse starch milk is divided. To create the completed fibre product, the fibre is separated at the top of the screen, dehydrated by the fibre squeezer, and dried by the fibre bundle dryer.
To remove contaminants, the coarse starch milk that is introduced to the starch separation section is desanded and put through a rotating filter. After that, the starch and protein are separated in the main separator. The protein concentrator receives the separated gluten water from the top flow after separation. The underflow starch milk travels to the peeling centrifuge for dewatering after passing through the 12-stage hydrocyclone for countercurrent washing. The dehydrated wet starch is fed into the winnowing and conveyor systems of the starch air dryer system for drying, after which the certified corn starch with DS≥86% is obtained for packing.
The gluten water entered the protein concentrator, after concentration, enters the protein dewatering machine for dewatering, and then enters the protein bundle dryer for drying to get the protein finished product.
The germ from the top of 1st germ cyclone is washed by the three grades gravity arc screen, and then enters to germ squeezer for the dewatering. After dewatering, the wet germ enters the germ bundle dryer for drying to get the qualified germ product.
The steeping liquid is concentrated through the falling film evaporator system. Part of them is mixed with fiber and dried, and part is selled directly.
contenido está vacío!
