Vistas:0 Autor:Editor del sitio Hora de publicación: 2022-11-21 Origen:Sitio
Allulose Project Introduction
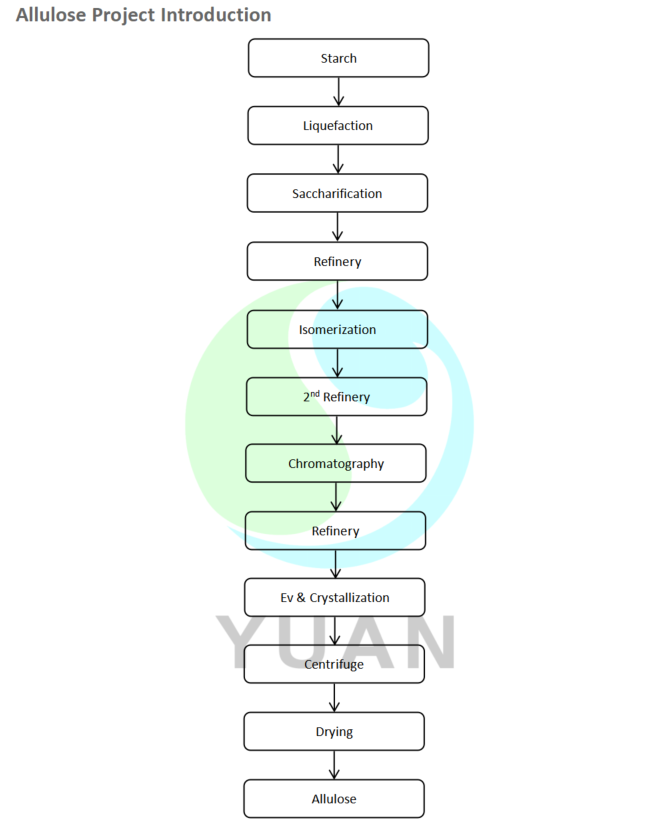
Adjustment of the 42% fructose: The product is adjusted to a 42% fructose concentration by adding water to get the proper DS value for the chromatography equipment.
Fructose with a 42% purity qualifies for chromatographic separation and is introduced to the system. Fructose and glucose are obtained after separation in high purity. The high purity fructose is moved to the next area. The previously produced glucose is combined with the separated glucose for additional processing.
Isomerization of allulose: The fermentation of glucose yields the isomerase that allulose needs. High purity fructose is transformed into allulose by the action of isomerase.
Decolorization/filtration: The filtering and decolorization system receives the allulose. Activated carbon at the proper temperature is necessary for decolorization. The filter will eliminate the activated carbon following decolorization. The next section receives the filtered allulose at that point.
Continuous ion exchange: Allulose that has been filtered enters a continuous ion exchange system where mixed impurity ions are removed from the allulose using cation and anion resin to produce refined allulose.
Evaporation: Allulose that has been purified is added to the evaporator system for concentration to provide the necessary DS value for the following section.
Allulose chromatography separation: To separate the tiny quantity of fructose incorporated into the allulose mixture, the concentrated allulose is introduced into the chromatography separation system. Allulose and fructose of extremely high purity are produced after separation. Allulose of high purity is forwarded to the following stage. The processed separated fructose is recycled and then sent back to the front of the fructose production line for additional processing.
Allulose refinery: To reach the refining goal, the high purity allulose is separated and then put through a mixed bed ion exchange and deodorization system to eliminate mixed impurities.
Evaporation: To get the appropriate DS value for the following part, the refined allulose is concentrated in the evaporator system.
Crystallization and centrifugation: The mechanism for crystallizing allulose is given concentrated high purity allulose. Maintain the ideal crystallization period. The allulose crystal is then transported to the centrifuge to separate the mother liquor after that. Allulose crystals that have been properly separated and qualified are delivered to the drying area to dry.
Drying: The dryer dries the allulose crystals to produce the quality crystalline allulose product.
contenido está vacío!
