Vistas:0 Autor:Editor del sitio Hora de publicación: 2022-10-14 Origen:Sitio
Corn Starch Project Introduction
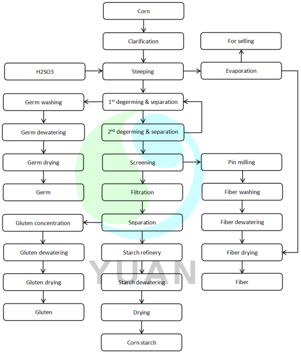
(1) Corn weighing: The cleaned corn from the silo system is sent to the production line for the processing. The corn input quantity is recorded by the on-line weighing machine to calculate the qty. of corn processing, and then the corn is sent to the steeping section.
(2) Steeping: The principle of countercurrent steeping is adopted to make the corn soft by absorbing the weak acid water in the steeping tank. The acid was heated and kept at 50℃ as it was circulated through all the steeping tanks. The steeped corn is sent to the crushing section. After dehydration, it is sent to the wet corn storage tank.
(%1) Preparation of H2SO3: Sulfur is burned in the sulfur furnace to obtain the SO2 gas. After spraying with water, SO2 is mixed with water to obtain the H2SO3 needed in the production.
(4) Corn crushing and germ separation: The steeped corn is sent from the wet corn storage tank to the 1st degerm mill. The crushed corn is pumped into the 1st germ cyclone. And after germ separation, it enters the 2nd degerm mill for the further grinding. After that, the 2nd germ cylone is used for the germ separation, then goes to the next section.
(5) Germ washing, dehydration and drying: The separated germ from the germ cyclone enters the three-stage gravity arc screen for the washing. The washed germ goes through the squeezer for the dehydration, then it is sent to the dryer for drying to get the germ product.
(6) Fine grinding and fiber washing, dehydration and drying: In the pin mill, the broken corn is forcefully crushed several times to remove the fiber inside. The fiber is fed into the multistage washing screen to recover the mixed starch. The cleaned fiber is dehydrated through the screw squeezer and dried in the dryer. The dried fiber is mixed with the concentrated corn steeping liquor, then goes to the dryer for further drying to get the fiber product.
(7) Protein separation and starch washing: The starch milk enters the main separator for the separation of starch and protein. The separated starch is washed by the 12-stage hydrocyclone to remove the tiny foreign impurities and the mixed small amount of protein.
(8) Starch dehydration and drying: After the refined starch milk is dehydrated by the peeler centrifuge, the starch is sent to the air dryer system for drying, then the dried starch product with moisture less than 14% is obtained.
(9) Protein concentration, dehydration and drying: After the protein is concentrated by the gluten concentrator, it enters the filter press for further dehydration. The dehydrated protein is sent to the dryer for drying to obtain the qualified protein product.
(10) Process water recovery and steeping liquid evaporation: the process water from the protein concentrator, dehydrator, etc., contains SO2 and some insoluble substances, which can be used back in the whole system such as steeping and washing section. The corn steeping liquid is concentrated through the evaporator. Part of the HCSL is sent to the fiber bundle dryer for mixing to get the mixed fiber. Others will be sold as by-products.
contenido está vacío!
