Vistas:0 Autor:Editor del sitio Hora de publicación: 2022-11-22 Origen:Sitio
Corn Starch Project Introduction
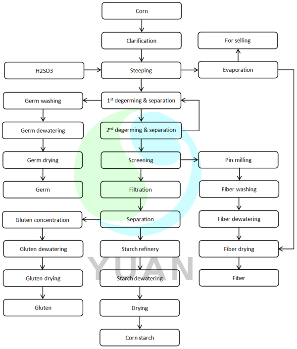
Corn starch production is a long arranged process. the process maintains a well-set stage that works on the input material, produces the suitable output material, and sends it to the following processing stage for further process and to get a qualified final product. After measurement, the raw corn is discharged into the corn hopper and enters the rotary sieve to remove the impurities through the conveyor and bucket elevator. After two sieving times, it enters the corn silo after removing impurities. The corn from the silo system enters into the corn steeping system after de-iron and measuring. Keep the steeping temp. And the concentration of H2SO3, after steeping for a particular time, it can be squeezed and crushed by hand, and the germ can be extruded completely; that is, the qualified flooded corn can be obtained. The steeped wet corn goes through the stone remover into the 1st degerm mill. The corn is broken into 4-6 cloves. After the 1st germ cyclone separation, the cracked corn enters the 2nd degerm mill. The corn is split into 10-12 cloves, then to the 2nd germ cyclone for the break. That is easy to continue for further processing.
After the separation, the diluted slurry passes through the pres—arc screen. The coarse starch milk under the screen mixes with the crude starch milk separated by the pin mill, then enters the starch separation section—the top of the pre. The arc screen goes into the pin mill for fine grinding to maximize the free starch associated with the fiber. After pin mill grinding, the slurry is put into the fiber washing tank for countercurrent washing with 6-stage pres. Arc screen. The coarse starch milk is separated under the screen. The fiber is separated above the screen, dehydrated by the fiber squeezer, and dried by the fiber bundle dryer to get the finished fiber product.
The coarse starch milk enters the starch separation section and goes through the desander and rotary filter to remove the impurities. Then enters the primary separator to separate the starch and protein. After separation, the maximum flow of gluten water separated enters the protein concentrator. The underflow starch milk enters the 12-stage hydro cyclone for the countercurrent washing, then to the peeler centrifuge for the dewatering. The dehydrated wet starch enters the starch air dryer system through the conveyor and winnowing machine for drying, then get the qualified corn starch with DS≥86% for packing.
The gluten water enters the protein concentrator, after concentration, enters the protein dewatering machine for dewatering, and then enters the protein bundle dryer for drying to get the protein finished product. At last, the final gluten protein concluded product would be produced.
The three grades gravity arc screen washes the germ from the top of 1st germ cyclone and then enters to germ squeezer for dewatering. After dewatering, the wet germ enters the germ bundle dryer for drying to get the qualified germ product. In this way, suitable germ products will be produced.
The steeping liquid is concentrated through the falling film evaporator system. Part of them is mixed with fiber and dried. Then the qualified thread will be generated. The yarn can be sold directly for interest.
contenido está vacío!
