Tel: +86-400-080-5959 Correo electrónico: danny@osychina.com
Solución detallada
Usted está aquí: Hogar » Soluciones » Soluciones » Proyecto de azúcar de caña

Proyecto de azúcar de caña

Vistas:0     Autor:Editor del sitio     Hora de publicación: 2022-03-23      Origen:Sitio

facebook sharing button
twitter sharing button
line sharing button
wechat sharing button
linkedin sharing button
pinterest sharing button
sharethis sharing button
Proyecto de azúcar de caña

DE42B92EC79A7A16DEB72FB94C40DB4

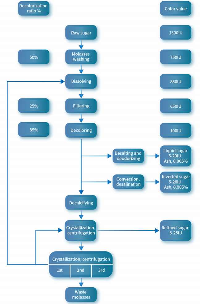
流程图.

Proceso de producción de azúcar de caña líquida




微信 图片 _20230628162045

Índice de calidad de azúcar de caña líquida



En los últimos años, el azúcar de caña líquida ha sido más popular entre los usuarios de azúcar por las siguientes razones:

◆ Se puede usar directamente para ingredientes alimentarios, sin disolución y filtración adicionales, reduciendo el costo operativo;

◆ La calidad del producto es uniforme y confiable;

◆ La empresa de producción guarda el proceso de cristalización, separación, secado y envasado en polvo, lo que reduce el costo y aumenta la eficiencia.

Después de decolorar y desaltar, se vuelve muy limpio después de un mayor desacuerdo con la resina, y se convierte en un producto de azúcar de caña líquida calificada después de la evaporación y concentración a aproximadamente el 67% y la esterilización instantánea a alta temperatura.

微信 图片 _20230628140812

Soluciones relacionadas

contenido está vacío!

OUSHANGYUAN-LOGO-OK-FUBEN-OYWEN
ACERCA DE LA COMPAÑÍA
Oushangyuan (Tianjin) Co., Ltd. es una empresa nacional de alta tecnología integra todo el proceso de EPC, la cadena de valor total y el servicio integral de I + D
Copyright © Copyright 2022 Oushangyuan (Tianjin) Co., Ltd., Todos los derechos reservados. Con apoyo de Liderazgo. Mapa del sitio