Vistas:0 Autor:Editor del sitio Hora de publicación: 2022-11-22 Origen:Sitio
Corn Starch Project Introduction
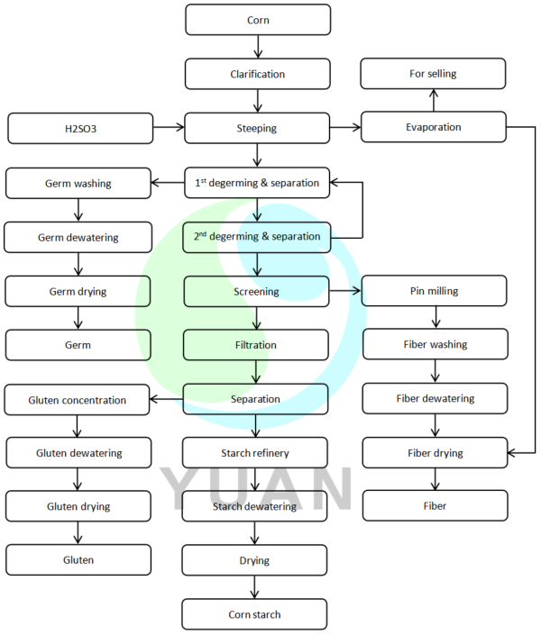
Production of corn starch is a drawn-out procedure. The process keeps a properly configured stage that works on the input material, creates the appropriate output material, and delivers it to the next processing stage for additional processing and to obtain a qualified final product. Following measurement, the raw corn is emptied into the corn hopper and fed through the conveyor and bucket elevator into the rotating sieve to remove impurities. It passes through two sieves to remove contaminants before going into the maize silo. After being measured and iron-removed, the corn from the silo system is inserted into the corn steeping system. The steeping temperature should remain constant. And the H2SO3 concentration, after steeping for a specific amount of time, may be squeezed and crushed by hand, and the germ can be totally extruded; thus, the qualified flooded corn can be achieved. The stone remover feeds the first degerm mill with the steeped, wet maize. 6–8 cloves of corn are split up. The cracked corn goes into the second degerm mill after going through the first germ cyclone separation. After being divided into 10–12 cloves, the corn is sent to the second germ cyclone for the break. For more processing, that is simple to proceed.
The separated slurry is diluted before passing over the pres arc screen. After mixing with the pin mill-separated crude starch milk, the coarse starch milk under the screen enters the starch separation section at the top of the pre. To extract the most free starch from the fibre, the arc screen is fed into a pin mill for fine grinding. After being ground in a pin mill, the slurry is then poured into a tank with fibres to be countercurrently washed using a six-stage pres. arc screen. Under the screen, the milk with coarse starch is separated. In order to create the finished fibre product, the fibre is separated above the screen, squeezed out of water, and dried.
To eliminate the contaminants, the coarse starch milk travels to the starch separation section and enters the desander and rotary filter. Then the protein and starch are separated in the primary separator. Following separation, the protein concentrator receives the largest flow of gluten water separated. The underflow starch milk travels to the peeling centrifuge for dewatering after passing through the 12-stage hydro cyclone for countercurrent washing. The dehydrated wet starch is fed into the winnowing and conveyor systems of the starch air dryer system for drying, after which the certified corn starch with DS86% is obtained for packing.
Following concentration, the gluten water enters the protein concentrator, where it is concentrated, dewatered, and dried to produce the finished protein product in the protein bundle dryer. The gluten protein finished product would eventually be created….
The top of the first germ cyclone is cleaned by the three grades of gravity arc screens, which then let the germ into the germ squeezer for dewatering. When the wet germ has been dewatered, it is placed in the germ bundle dryer to dry and produce the desired germ product. Products made from appropriate germs will be created in this way.
The first germ cyclone's top is cleaned by the three-grade gravity arc screen, which then transports the cleaned germ into the germ squeezer for dewatering. Following dewatering, the wet germ is placed in the germ bundle dryer to dry and produce the desired germ product. In this way, the right germ products will be created.
contenido está vacío!
